架构模式
数据流风格
所有的数据按照流的形式在执行过程中前进,不存在结构的反复和重构,数据在流水线的各个节点上被加工。每完成一个环节,数据流都会被送入下一个环节,最终输出处理后的完整结果
该风格的特点就是
- 解耦
- 复用
- 高吞吐
批处理
特点:
- 强时间顺序:只有当前一步的计算任务处理完成后,后一步处理才能开始。计算任务前后顺序明确。
- 强完整性:数据传送在计算单元之间通过指定的数据交互方式传递。每一步要确保数据完整,才可以向下一步发起数据传送。
- 强控制力度:有独立的顺序控制和时间把控机制,并辅以数据检查等功能。
管道过滤
从用户或者上游管道获得输入数据,进行数据的变换及增量计算,处理完成后,通过下游管道传递给另一个过滤器
flowchart LR A[输入] --> F1[过滤器] F1 -- 管道 --> P1[处理单元1] F1 -- 管道 --> P2[处理单元2] P1 -- 管道 --> P3[处理单元3] P2 -- 管道 --> P3 P2 -- 管道 --> P4[处理单元4] P4 -- 管道 --> P2[处理单元2] P4 -- 管道 --> 输出3 P3 -- 管道 --> O1[输出1] P3 -- 管道 --> O2[输出2]调用返回风格(请求响应)
指在系统中增加了调用与返回机制。利用调用和返回,实现分而治之,将一个复杂的大系统分解为一些子系统,以便降低复杂度,并且增加可修改性
主程序/子程序
- 对应于面向过程开发
面向对象风格
- 面向对象编程
层次结构风格
每一层可以独立设计、开发,只要满足和上下层的接口定义即可。层间解耦
独立构件风格
描述了在一个应用系统中,各个构件是如何进行通信的
进程通信
通常以同步调用为主,辅以异步交互式通信方式
事件驱动架构

基于事件的隐式调用风格,构件不直接调用一个过程,而是触发或广播一个或多个事件。后续执行过程会被注册在一个或多个事件,当对应的事件被触发或者广播时,系统会自动调用该事件中注册的过程,执行相应的模块功能
- 异步分发事件
- 发生的事件
- 变化的状态
- 耦合较低 灵活 扩展较容易
- 由于异步与细粒度的处理单元 正常情况下性能较高 但在出现异常重试时性能会降低
- **集成测试、维护很难**
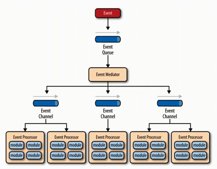
两种模式
Mediator

- Event Queue:只关注事件的接收和发送
- Event Mediator:将原始事件转化成业务事件
- Event Channel:业务事件的聚合 由感兴趣的processor监听
- Event Processor:业务事件执行单元
Broker

- 无中心编排控制点
- 无业务逻辑的消息分发
两种模式的processor都是单一职责的最小执行单元
虚拟机风格
解释器
可以仿真硬件的执行过程和一些关键应用,通常被用来弥合程序语义与硬件语义之间的差异。其缺点是执行效率较低
基于规则的系统
规则的细节被引擎所解析,来决定业务、监控等策略和措施的制定
- 大数据/人工智能

仓库风格
关注的重点是数据的存储和共享方式,最偏重数据共享的一种风格
数据库系统
超文本系统
- 是用于共享静态网页
CMS
黑板
用于记录组织推理步骤、控制状态数据和问题求解之领域知识的框架。它将问题的解空间组织成一个或多个应用相关的分级结构。这些分级结构将由不同的专家(系统),通过不同知识表达方法、推理框架和控制机制的组合来形成各自的知识源

微内核架构
- 也被称为插件化架构,是一种面向功能进行拆分的可扩展的架构

系统核心的作用在于资源封装与插件规范定义
插件为在核心提供的接口上实现其单一的功能 插件之间应避免依赖 不能影响核心
优点
- 符合开闭原则 核心稳定 插件可扩展
- 内核与插件之间的解耦与隔离
- 针对核心的统一管理及插件的管理带来的性能优势
- 动态插件带来的部署上的优势
缺点
- 开发难度高
- 功能位于核心还是插件难以划分
- 热插拔
- 注册协议 通信协议
- 难以伸缩
设计关键点
- 插件管理:核心系统要知道当前哪些插件可用、如何加载这些插件、什么时候加载这些插件
- 插件连接:核心系统必须制定插件和核心系统的连接规范
- 插件通信:设计的插件间是完全解耦的,但是实际应用中,必然存在某个业务需要多个插件协作,这要求插件间进行通信
系统核心
核心的功能为MVP 所有核心能实现的接口都要经过核心
开放规范
- 版本兼容
- 上下文、环境参数规范
- 回调 钩子 事件
- 业务集成规范
注册规范
标识、功能、位置、依赖、权限
通信机制
- 同步异步
- 本地远程
- 数据格式
插件装载
- 知道插件在哪
- 何时 启动期 运行期
- 何地 本地 远程
领域逻辑组织
- 编写业务逻辑的以什么形式存在、协作
事务脚本
使用过程来组织业务逻辑,每个过程处理来自表现层的单个请求
classDiagram class RecognitionService { +Money recognizedRevenue(long contractNumber, Date asOf) +void calculateRevenueRecognitions(long contractNumber) } RecognitionService --> Database优点
- 易于理解
- 能与简单数据源层很好合作
- 事务边界容易划分
缺点
- 业务复杂导致代码冗余复杂
事务脚本的组织
- 将同一主题的事务脚本放到同一个类当中
- 一个脚本对应一个类
当业务逻辑变得越来越复杂时,这一模式很难继续保持良好的设计,许多问题本身是简单的,一个简单的解决方案可以加快开发速度
领域模型
使用面向对象的方法,合并了行为和数据
classDiagram class Contract { +recognizedRevenue(Date asOf) +calculateRecognitions() } class Product { +calculateRecognitions(Contract contract) } class RecognitionStrategy class CompleteRecognitionStrategy Contract --> Product: N Product --> Database Contract --> Database Product --> RecognitionStrategy : 1 RecognitionStrategy <-- CompleteRecognitionStrategy开销来源于使用复杂以及数据源的复杂,还要面对将领域模型映射到数据库的问题
领域模型组织
- 实体bean
- ORM
当使用领域模型时,使用数据映射器有助于保持领域模型与数据库的独立性
领域模型的要点在于隐藏数据库的存在,使其对于上层不可见
表模块
围绕表组织领域逻辑,处理数据库中表或视图中所有行的业务逻辑的一个封装
classDiagram class Contract { +CalculateRecognitions(ID) } class Product { +GetProductType(ID) } class RevenueRecognition { +Insert(ID, amount, date) +RecognizedRevenue(contractID, date) } Contract --> Database Product --> Database RevenueRecognition --> Database表模块与事务脚本的区别在于表模块的所有操作都是围绕表来进行,而事务脚本则是围绕事务过程来进行。
表模块组织
表模块以一个类对应数据库中的一个表来组织领域逻辑,仅使用一个单一实例,表模块很大程度依赖于以表方式组织的数据
服务层
- 将领域层再拆为两层,服务层提供简单的API接口
通过服务层提供一组可用的操作集合给外部使用
服务层定义了应用程序的边界和从接口客户层角度所看到的的系统
sequenceDiagram 数据加载器 ->> 服务层: 访问 用户界面 ->> 服务层: 访问 系统集成入口 ->> 服务层: 访问 服务层 ->> 领域层: 访问 领域层 ->> 数据库: 访问业务逻辑的种类
- 领域逻辑
- 应用逻辑
实现
- 领域外观
- 做的事不多,属于瘦客户端
- 操作脚本
- 拥有较多的业务逻辑,对领域层进行操作
服务识别与操作
服务层操作的起点是用例模型以及用户界面
如果系统只有一种用户,那可能不需要使用服务层
定义服务层的考虑就是为了复用
与关系数据库的映射
为了保证对领域对象的修改能及时存储到数据库,需要考虑如下问题:
- 标志映射,保证相同的对象只被加载一次
- 延迟加载,当对象附带着引用的对象,在需要时才加载
表数据入口
一个实例代表处理一张表中所有的行,通常是无状态的
interface Person { RecordSet find(int id); RecordSet findWithXXX(...); void update(...);}表数据入口可能是最简单的数据库接口模式
行数据入口
一个实例代表一条记录 内存对象的数据与数据库操作混杂在一起会带来一些麻烦 如不好测试 并会增加复杂度
class Person { name,age; insert(); update();}interface PersonFinder { Person find(...);}活动记录
一个包装表或视图中某一行的对象,封装了对数据库的操作访问
class Person { name,age; insert(); delete(); bool isAudlt();}活动记录的本质是一个领域模型
活动记录的数据结构应该与数据库完全吻合
活动记录与行数据入口的区别在于行数据入口只有数据访问,而活动记录封装了一些逻辑
- 活动记录适用于不太复杂的逻辑
- 活动记录使对象与数据库的耦合过紧
数据映射器
随着ORM框架的发展,前面3种方式已逐渐过时,使用数据映射器的方式可以很好地处理大型应用下的数据源使用
在对象和数据库之间的一个中间层,数据映射器自身不被领域层所察觉
interface PersonMapper { Person select(...); update(Person);}当需要分离对象与数据库时,使用数据映射器
元数据模式
可以通过表结构为代表的元数据来自动生成代码,这在一些快速开发框架中很常见
数据库连接
涉及到数据库肯定也涉及到数据库连接,对于连接的管理,可以采用如下方式
- 使用连接池管理连接
- 将连接与事务绑定在一起
web表现层
模板视图
以 jsp php 为代表的模板文件,通过在HTML标记一些数据,来让处理器渲染
缺点在于,很容易被插入复杂的逻辑,变得难以测试
转换视图
如 json 为代表
转换视图把领域数据作为输入,HTML作为输出
与模板视图的区别是转换视图侧重于数据的输入,而模板视图更侧重于输出
两阶视图
- 生成一个逻辑视图
- 再将逻辑视图对应到html
类似于编译,把业务数据转换为一种中间表示,再从中间表示渲染视图,两步视图的价值来源于分离了第一阶段与第二阶段,使改变更加容易
并发模式
在应用于数据库的并发处理中,本质问题是
- 更新丢失:多个工作单元对同一个数据进行修改,导致数据不一致
- 不一致读:读取数据时,数据可能被其他工作单元修改,导致两次读数据不一致
工作单元执行在执行语境中,执语境可以是线程,也可以是进程
- 一个请求对应一个会话,可以是进程,也可以是线程,但创建进程耗费资源,使用线程又会导致线程安全问题
- 数据库中的语境是事务
为了保证并发安全,有一些方案:
- 隔离:划分数据,一片数据只能被一个工作单元访问
- 不变:不变的数据是线程安全的
乐观离线锁
使用冲突检测与事务回滚来防止事务冲突
- 验证一个提交的修改不会与其他修改发生冲突
通过版本号来实现
sequenceDiagram session1 ->> 数据库: 获取用户1 数据库 ->> session1: 返回用户1 版本号1 session1 ->> session1: 修改用户1 session2 ->> 数据库: 获取用户1 数据库 ->> session2: 返回用户1 版本号1 session2 ->> session2: 修改用户1 session2 ->> 数据库: 提交 用户1 版本号 1 数据库 ->> session2: 修改用户1成功 版本号2 session1 ->> 数据库: 提交 用户1 版本号 1 数据库 -->> session1: 失败 版本号不一致UPDATE users WHERE id = 1 AND version = 1;这种乐观的离线锁是针对具体领域的解决方案
悲观离线锁
每次只允许一个会话访问数据
sequenceDiagram par 事务边界 session1 ->> 数据库: 获取用户1 数据库 ->> session1: 返回用户1 end par 事务边界 session2 ->> 数据库: 获取用户1 数据库 -->> session2: 失败 用户1被锁住 end session1 ->> session1: 修改用户1尽可能早检测出冲突
锁的类型:
- 独占写锁
- 当编辑数据时,需要对数据加锁
- 独占读锁
- 当读取数据时,需要加锁
- 读写锁
- 读锁与写锁是互斥的
- 可以进行并发地读
锁管理:如何管理锁与锁的持有者?实现尽可能简单,可以使用散列表映射锁及锁的持有者
粗粒度锁
- 获取与释放锁的代价很小
用锁锁住一组相关的对象,DDD中的聚合根就可以代表是锁的入口点
隐含锁
将加锁的任务交给父类或者框架,避免繁琐的客户编程加锁释放锁导致出现的问题
会话保存
无状态服务不需要在服务端存储会话信息
存储会话信息的一些方法:
- 客户端存储
- cookie
- 注意会话数据大小以及数据安全性完整性
- 服务器存储
- session
- 数据库存储
- 将会话信息存储在数据库中
客户会话状态
将会话状态保存在客户端
这样服务器就可以是无状态的 可以构建性能强大的服务器集群
为了避免安全问题,将会话状态保存在诸如Cookie等客户端数据上的时候,需要对其加密,如JWT就是其中的一个代表,但这样会带来一定的性能损失
另外一种方式是SessionId为代表的用来保存标识号的技术,这种方式通过一个散列的随机字符串来标识用户,但这样服务器就不再是无状态了,除非引入统一Session服务器,否则服务器还是必须得存储用户的状态
服务器会话状态
将会话状态保存到服务端
- 会话状态的持久化以及序列化所带来的字段兼容问题
数据库会话状态
将会话状态保存到数据库中
会话迁移
会话可以在服务器集群之间转移
分布式
进程内的过程调用非常快,而远程调用则涉及网络延迟和数据序列化等开销
何时必须使用分布对象:
- 客户机与服务器之间
- 服务器与数据库之间
- web系统之间
- 使用软件包,当系统中有多个模块或服务时,通过定义良好的接口来实现模块间的交互
注意远程调用的边界:明确哪些操作可以在本地执行,哪些必须远程调用
许多现代分布式系统中,XML和HTTP被广泛用于数据交换和远程过程调用
远程外观
对细粒度接口对象进行封装,提供粗粒度接口,提高网络传输效率
进程内调用的开销比进程外的小
远程外观的设计都是基于特定客户的需要
数据传输对象(DTO)
传输数据的对象
一般都只用在跨进程的调用当中,跟现在所使用的DTO基本可以等同为同一个东西,现在的DTO也广泛在系统各层之间传输数据使用
DTO中的域应该都是非常原始和简单的,主要是要求可被序列化
如何序列化
- 自动化
- 传输双方保持一致
组装器模式
组装器对象负责将领域对象转为DTO
classDiagram class Assembler { PersonDTO createDTO(Person) Person createEntity(PersonDTO) } Person <.. Assembler PersonDTO <.. Assembler